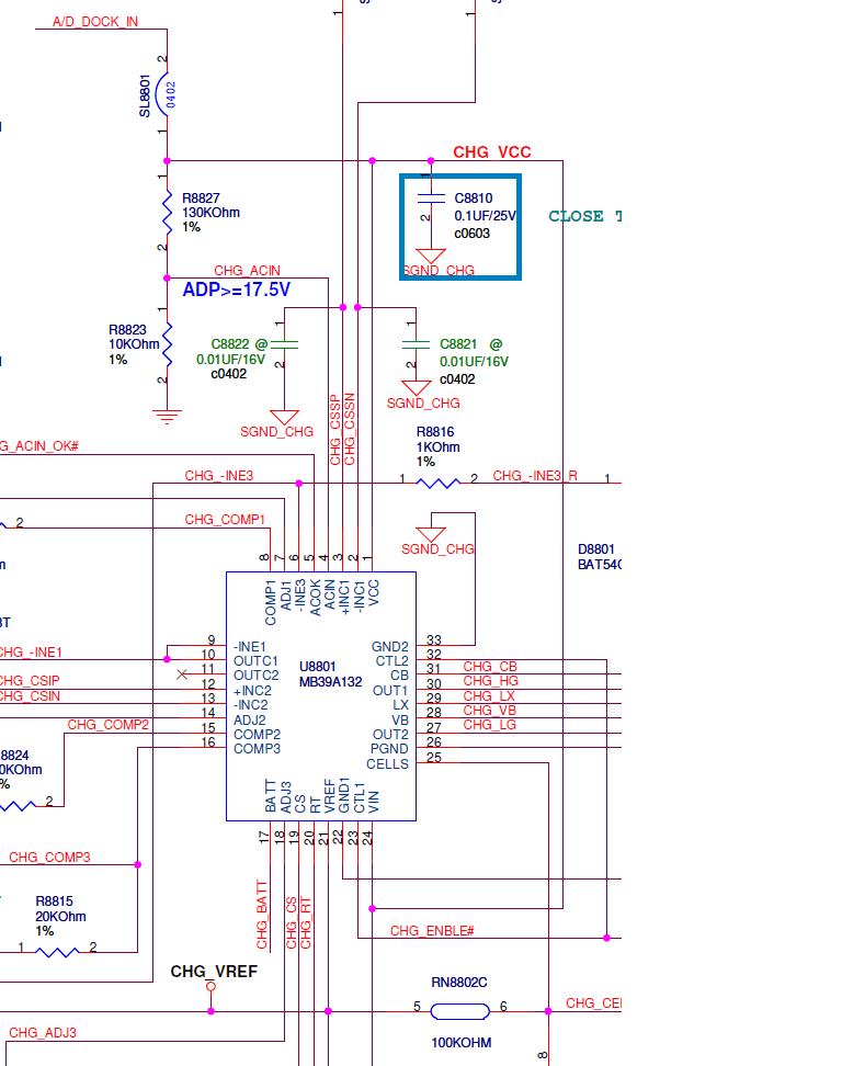
Asus K50Ij Schematic Diagram

Asus K50Ij Schematic Diagram. I'd like to measure the different chips. Tags asus k50i schematic schematic diagram.

Asus K50IJ REV 2.1 nie odpala po podłączeniu złego zasilacza. • Forum
Asus K50IJ REV 2.1 nie odpala po podłączeniu złego zasilacza. • Forum from www.elvikom.pl

Custom 1 96monday, march 09, 2009 asustek computer inc. Web hi, my asus k k50ij motherboard is faulty so i'm searching for the repair & services guide with electronics schematics to see how to fix it. Asus eee pc 900 schematic diagrams.

Web Hi, My Asus K50Ij K50Ij Rev Motherboard Is Faulty So I'm Searching For The Repair & Services Guide With Electronics Schematics To See How To Fix It.


Web asus k40ij k50ij mb rev 2.0 schematic diagram block diagram asus k40ij k50ij mb r. Asus eee pc 900 schematic diagrams. Custom 1 96monday, march 09, 2009 asustek computer inc.

Web Notebook/Laptop Motherboard Schematic Diagrams For Repair.


Web k40ij/k50ij monday, march 09, 2009 1.1 sheet 1 13 of 96 5 4 3 2 1 d d c c b b a a title : Start date mar 22, 2014; Web web asus k40ij k50ij schematic diagrams.

Custom 1 96Monday, March 09, 2009 Asustek Computer Inc.


K72jk motherboard porównaj k72f p6200 7hp64 380m zapisz liście. Scribd is the world's largest social. Schematics, eproms for electrical technicians.

Asus K40Aa K50Aa Schematic Diagrams.


Web electronics service manual exchange : Web asus k40ij k50ij schematic diagrams. By registering your device, you can easily manage your product warranty, get technical support and keep track of your repair.

Web 5 5 4 4 3 3 2 2 1 1 D D C C B B A A Size Project Name Rev Date:


Web hello, as you have seen in the title, today we have available asus laptop schematics diagrams and broadview for all asus laptop models. Web asus k53sv schematic diagram. These all are free for monday,.